• Tik internetu
Hidraulinis vožtuvo užraktas cilindrui 3 8 35l
  • Hidraulinis vožtuvo užraktas cilindrui 3 8 35l
  • Hidraulinis vožtuvo užraktas cilindrui 3 8 35l
  • Hidraulinis vožtuvo užraktas cilindrui 3 8 35l
  • Hidraulinis vožtuvo užraktas cilindrui 3 8 35l
  • Hidraulinis vožtuvo užraktas cilindrui 3 8 35l

Hidraulinis vožtuvo užraktas cilindrui 3 8 35l

15010228866339
42,91 €
Su mokesčiais
pristatymas per 5-9 darbo dienas
Kiekis

Aprašymas
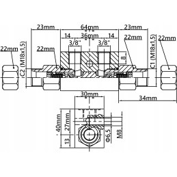
Hidraulinis atbulinis vožtuvas 'ZAMEK VBPDE 3/8' - dvigubo veikimo cilindro užrakinimas. SKRAW-MET KODAS: [0326] Itališkas gaminys - solidžiai pagamintas. Vožtuvas naudojamas dvigubo veikimo cilindruose, naudojamas cilindro blokavimui Į abi puses korpuse: 3/8' prijungimo prievadas

Leidžiamas slėgis maks. 350 barų

Leidžiama aplinkos temperatūra: -30°C iki +50°C

Leidžiama alyvos temperatūra: -30°C iki +80°C

Alyvos rūšis: mineralinės alyvos pagrindu pagaminta hidraulinė alyva

Medžiaga: cinkuotas plienas

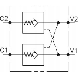
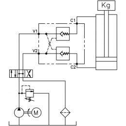
Jungtis: Prijunkite V1 ir V2 į maitinimo liniją (skirstytoją), o C1 ir C2 į pavarą.

Veikimo diagrama: grandinės schemos pavyzdys:

Prekė detaliau
15010228866339
Nauja

Charakteristikos

Detalės numeris
0326.38.35L3578

Specifinė nuoroda

MPN
0326.38.35L3578